3月20日,国家金融监督管理总局就《银行保险机构金融消费投诉处理管理办法(修订征求意见稿)》向社会公开征求意见。
本次修订是在2020年版《银行业保险业消费投诉处理管理办法》的基础上完成,修订后的《办法》共六章52条,涵盖总则、制度机制、消费投诉处理、消费纠纷多元化解、监督管理、附则六大板块。文件明确,金融消费投诉处理工作应遵循依法合规、多元化解、便捷高效、标本兼治的原则,督促银行保险机构切实履行主体责任,健全投诉处理制度、机制与流程,并提供充足资源保障。
本次修订旨在构建更透明、高效、公正的纠纷解决机制。
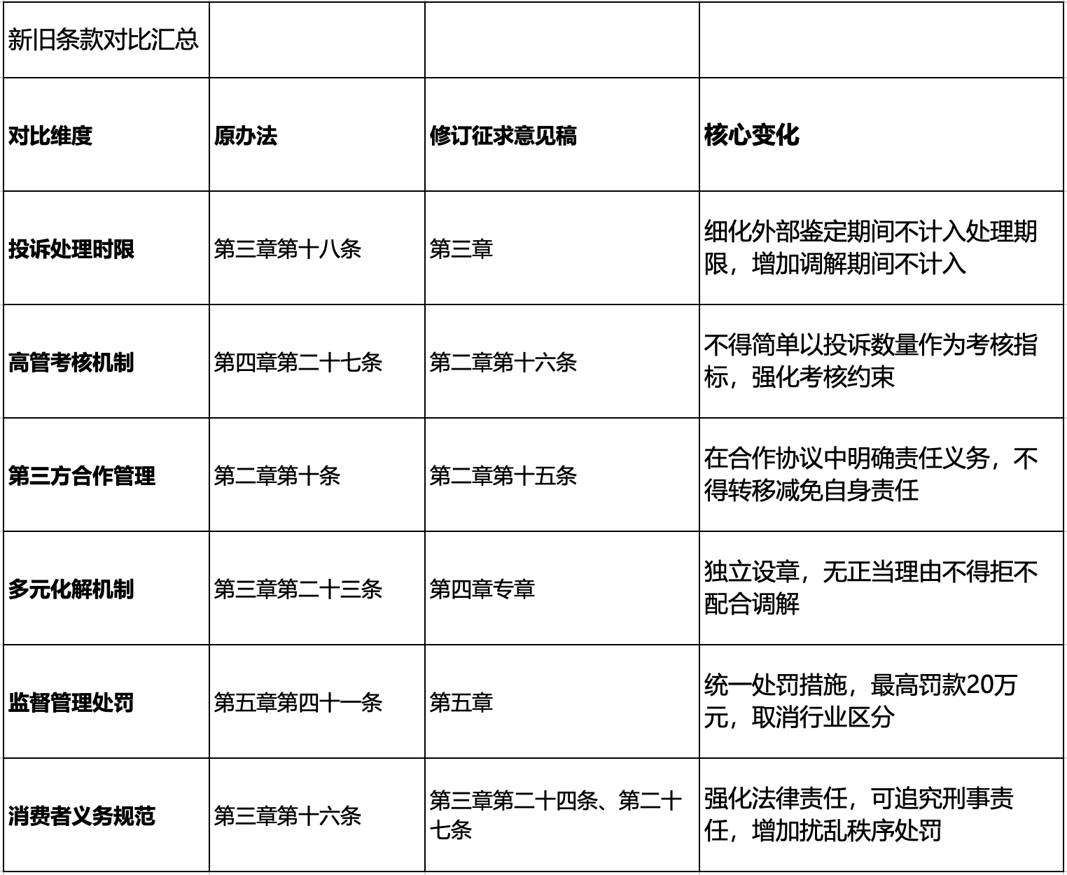
1. 投诉处理时限
原办法(第三章第十八条):事实清楚、争议简单的消费投诉,自收到消费投诉之日起15日内作出处理决定并告知投诉人,情况复杂的可以延长至30日;情况特别复杂或者有其他特殊原因的,经审批并告知投诉人,可以再延长30日。消费投诉处理过程中需外部机构进行鉴定、检测、评估等工作的,相关期间可以不计入消费投诉处理期限,但应当及时告知投诉人。
修订征求意见稿(第三章):保持时限框架,明确调解、鉴定、检测、评估等外部工作期间不计入处理期限,强化告知义务。
2. 高管考核机制
原办法(第四章第二十七条):银行保险机构应当健全消费投诉处理考核评价制度,综合运用正向激励和负面约束手段,将消费投诉以及处理工作情况纳入各级机构综合绩效考核指标体系,并在各级机构高级管理人员、机构负责人和相关部门人员的薪酬分配、职务晋升等方面设定合理考核权重。
修订征求意见稿(第二章第十六条):银行保险机构应当健全消费投诉处理考核评价制度,将消费投诉以及处理工作情况纳入各级机构和高级管理人员、机构负责人、相关人员综合绩效考核指标体系。开展考核评价时,应当综合运用正向激励和负面约束手段,合理分配相关指标的占比和权重,不得简单以消费投诉数量作为考核指标。
3. 第三方合作管理
原办法(第二章第十条):银行保险机构应当加强对第三方机构合作业务消费投诉的管理,因合作销售产品或者提供服务而产生消费纠纷的,银行保险机构应当要求相关第三方机构配合处理消费投诉,对消费投诉事项进行核实,及时提供相关情况。银行保险机构应当将第三方机构对消费投诉处理工作的配合情况纳入合作第三方机构的准入退出评估机制。
修订征求意见稿(第二章第十五条):银行保险机构应当加强对第三方机构合作业务消费投诉的管理,在合作协议中明确双方因合作业务而产生的消费投诉处理的责任和义务,但不得以相关业务为第三方机构作出为由,转移、减免应承担的投诉处理责任。同时,银行保险机构应当将第三方机构履行消费投诉处理责任和义务情况纳入合作第三方机构的准入退出评估机制。
4. 多元化解机制
原办法(第三章第二十三条):银行保险机构在消费投诉处理过程中,可以根据需要向投诉人提出通过调解方式解决消费纠纷的建议。投诉人同意调解的,银行保险机构和投诉人应当向调解组织提出申请。调解期间不计入消费投诉处理期限。
修订征求意见稿(第四章专章):独立设置"消费纠纷多元化解"专章。银行保险机构在与金融消费者订立合同时,可以约定优先采用调解方式化解纠纷。消费投诉处理过程中,可以引导投诉人通过调解方式解决消费纠纷。无正当理由,银行保险机构不得拒不配合调解或者不履行已达成的调解协议。鼓励参加调解组织小额纠纷快速解决机制,建立"小额补偿、小额理赔"机制。
5. 监督管理处罚
原办法(第五章第四十一条):银行保险机构违反本办法规定,有特定情形的,银行保险监督管理机构应当责令限期改正;逾期未改正的,区别情形,对银行业金融机构依照《中华人民共和国银行业监督管理法》采取暂停相关业务、责令调整高级管理人员、停止批准增设分支机构以及行政处罚等措施,对保险机构、保险中介机构依照《中华人民共和国保险法》采取罚款、限制其业务范围、责令停止接受新业务等措施。
修订征求意见稿(第五章):银行保险机构未按照本办法规定建立并实施消费投诉处理相关制度的,或未按照本办法规定报告消费投诉处理工作有关情况的,或未按照本办法规定程序办理消费投诉并告知的,或无正当理由拒绝配合调解工作或者履行调解协议的,以及其他违反本办法规定,造成严重后果的,金融监管总局及其派出机构应当责令限期改正,逾期未改正的,金融监管总局及其派出机构可以视情况给予警告、通报批评、一万元以上二十万元以下罚款。
6. 消费者义务规范
原办法(第三章第十六条):投诉人提出消费投诉,应当客观真实,对所提供材料内容的真实性负责,不得提供虚假信息或者捏造、歪曲事实,不得诬告、陷害他人。投诉人在消费投诉过程中应当遵守法律、行政法规和国家有关规定,维护社会公共秩序和消费投诉处理单位的办公经营秩序。
修订征求意见稿(第三章第二十四条、第二十七条):投诉人提出消费投诉,应当客观真实,对所提供材料内容的真实性负责,不得提供虚假信息或者捏造、歪曲事实,不得诬告、陷害他人。投诉人或其代理人捏造、歪曲事实,提供虚假材料,构成违反治安管理行为的,银行保险机构可以提请公安机关依法给予治安管理处罚;构成犯罪的,依法追究刑事责任。同时规定,投诉人或其代理人滋事扰序、缠访闹访情节严重,构成违反治安管理行为的,银行保险机构可以提请公安机关依法处理。
修订征求意见稿新增内容
1. 消费投诉风险排查机制(第二章第十一条)
新增内容:银行保险机构应当开展消费投诉风险排查,对金融消费者咨询、意见、建议等反映的苗头性问题,及时采取措施,防止升级为消费投诉。
2. 提级处理机制(第二章第十三条)
新增内容:银行保险机构应当加强对下级机构消费投诉处理工作的指导,对下级机构化解难度大、处理效果不佳、矛盾久拖不决的投诉,及时提级处理。
3. 消费投诉统计分析制度(第二章第十四条)
新增内容:银行保险机构应当建立消费投诉统计分析、纠纷化解等制度,定期开展消费投诉情况分析。
4. 小额纠纷快速解决机制(第四章)
新增内容:鼓励积极参加调解组织小额纠纷快速解决机制,建立"小额补偿、小额理赔"机制,促进消费纠纷化解。
5. 调解协议强制履行义务(第四章)
新增内容:无正当理由,银行保险机构不得拒不配合调解工作或者不履行已达成的调解协议。
6. 统一处罚标准(第五章)
新增内容:取消对银行业、保险业等细分行业机构的单独处罚规定,统一采用警告、通报批评及罚款措施。
7. 打击非法代理维权(第三章)
新增内容:明确投诉人或其代理人滋事扰序、缠访闹访情节严重,构成违反治安管理行为的,银行保险机构可以提请公安机关依法处理。银行保险机构、各相关行业协会应当积极采取措施,配合依法打击扰乱消费投诉秩序的非法代理维权等行为。
8. 逐级核查机制(第三章)
新增内容:对核查结果有异议的,投诉人可在收到核查结果之日起30日内逐级向核查机构的上一级机构直至总行、总公司书面申请核查。
表一:条款对比

0512-36606275
17768080505
CDG-Marketing@chinadatagroup.com